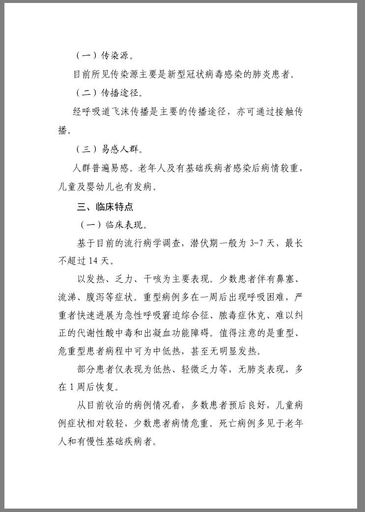
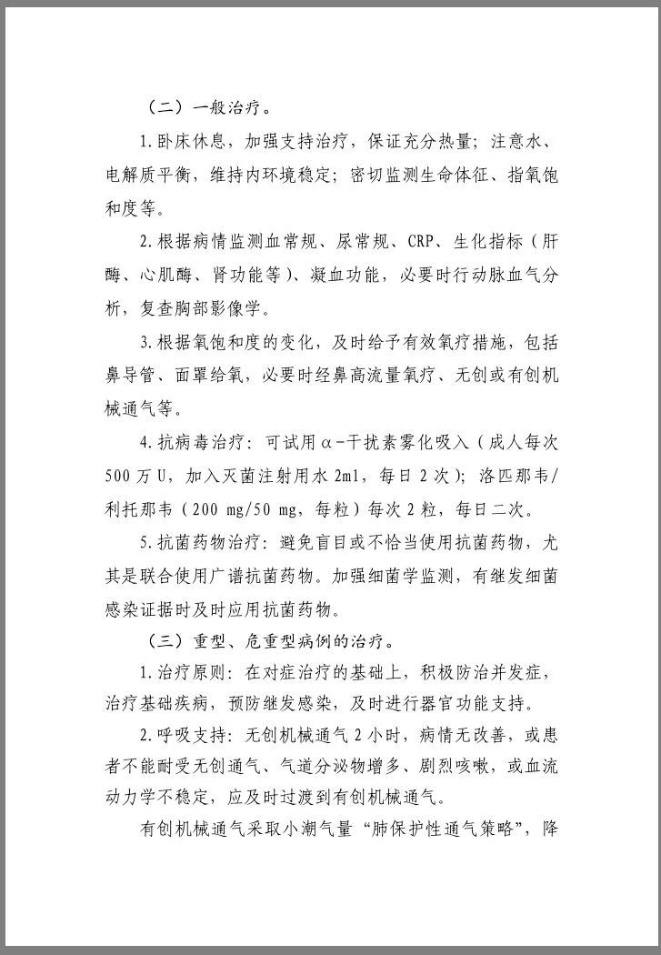
国家卫健委:新型冠状病毒可通过接触传播

发布时间:2020-01-29作者:本站编辑来源:本站原创浏览:25451

国卫办医函〔2020〕77 号


各省、自治区、直辖市及新疆生产建设兵团卫生健康委、中医药管理部门:


  为进一步做好新型冠状病毒感染的肺炎病例诊断和医疗救治工作,我们组织专家对诊疗方案进行修订,形成了《新型冠状病毒感染的肺炎诊疗方案(试行第四版)》。现印发给你们,请参照执行。各有关医疗机构要在医疗救治工作中积极发挥中医药作用,加强中西医结合,建立中西医联合会诊制度,促进医疗救治取得良好效果。
  
  附件:新型冠状病毒感染的肺炎诊疗方案(试行第四版)

《新型冠状病毒感染的肺炎诊疗方案(试行第四版)》

1.png2.png3.png4.png5.png6.png7.png8.png9.png

国家卫生健康委办公厅

国家中医药管理局办公室

2020年1月27日


X